BFO: YC1CHS

From OnnoWiki
Jump to navigation Jump to search

Sumber: https://yd1chs.wordpress.com/2010/03/20/add-ons-for-bitx-lsb-and-usb-bfo/


Vxo-lsb-usb.png

Sejak meja perkakas saya direlokasi dan dialihfungsikan saya menjadi jarang melakukan eksperimen, terlihat dari posting terakhir bertanggal 21 November 2009, tidak terasa sudah 5 bulan telah berlalu tanpa satu postingan baru.

Hari ini saya tergerak untuk membuka-buka catatan eksperimen lama saya, karena salah seorang Rekan saya ada yang menanyakan bagaimana BITX bisa difungsikan menjadi all-mode, yaitu LSB dan USB. Dalam catatan lama saya, tertulis Bandung 10 Agustus 2008, tanggal dimana saya melakukan eksperimen XVO untuk digunakan sebagai embrio BFO pada sebuah single convertion transceiver mode LSB dan USB, misalnya BITX.

Sebelum melihat hasil eksperimen lama saya, ada baiknya akan saya sampaikan teknis pembangkitan SSB yang paling sederhana dan sampai saat ini masih banyak digunakan mayoritas pada transceiver homebrew dan buatan pabrik tahun-tahun yang lalu, yaitu dengan menggunakan sebuah filter SSB, diantaranya ada yang menyebutnya sebagai Xtal filter, karena memang dibuat dari beberapa buah Xtal yang dijajarkan secara serial, sehingga terbentuk sebuah Band Pass Filter (BPF) dengan frekuensi tengah sama dengan frekuensi osilasi Xtal dan Bandwidth sekitar 3KHz, yaitu Bandwidth yang diijinkan untuk komunikasi SSB di band amatir nasional maupun internasional.

Ada dua macam cara yang paling umum dalam pembangkitan SSB single convertion transceiver dengan menggunakan filter SSB, yaitu:

1. Single BFO + Double SSB Filter

Single-bfo-double-filters.png

Single BFO Double SSB FiltersSesuai dengan namanya, transceiver hanya memiliki sebuah BFO misalkan dengan frekuensi osilasi sebesar f, maka sinyal LSB (Lower Side Band) akan diperoleh dengan melewatkannya melalui SSB Filter dalam hal ini adalah LSB Filter, yang memiliki frekuensi tengah f – 1.5KHz. Untuk sinyal USB (Upper Side Band), sebaliknya dilewatkan via USB Filter yang memiliki frekuensi tengah sebesar f + 1.5KHz. Kedua SSB Filter tersebut harus memiliki bandwidth tidak boleh lebih dari 3KHz, untuk mendapatkan porsi side band sinyal dengan sempurna.

Contoh transceiver buatan pabrik yang menggunakan teknik ini adalah transceiver Yaesu FT-180A.

2. Double BFO + Single SSB Filter

Double-bfos-single-filter.png

Double BFOs Single SSB FilterKonfigurasi ini sedikit berbeda dengan sebelumnya, menggunakan sebuah SSB Filter dengan badwidth sebesar 3KHz. Sementara sinyal IF yang telah dimodulasi diumpankan ke filter, dimana sebelumnya frekuensinya digeser oleh BFO sebesar 1.5KHz diatas atau dibawah dari frekuensi tengah SSB Filter.

Untuk pembangkitan LSB dilakukan dengan cara menggeser frekuensi sinyal IF sebesar 1.5KHz diatas frekuensi tengah SSB Filter, yaitu oleh BFO yang memiliki frekuensi sebesar f + 1.5KHz.

Sebaliknya, pembangkitan USB dilakukan dengan cara menggeser frekuensi sinyal IF sebesar 1.5KHz dibawah frekuensi tengah SSB Filter, yaitu oleh BFO yang memiliki frekuensi sebesar f – 1.5KHz.

Contoh transceiver buatan pabrik yang menggunakan teknik ini adalah transceiver CB Superstar 2400.

Kedua teknis pembangkitan SSB diatas memiliki efek dan hasil yang sama, biasanya pabrik transceiver menentukan mana teknik yang akan dipakai sesuai dengan besarnya biaya produksinya. Kedua teknik tersebut juga bisa kita lakukan secara homebrew, namun satu kendala yang akan dijumpai yaitu sulitnya mencari pasangan Xtal yang memiliki frekuensi sesuai dengan yang dibutuhkan, kalau pabrik tentunya berbeda cerita, ia pasti akan memesan secara khusus Xtal sesuai dengan kebutuhan spesifiknya. Namun, jangan patah semangat, sebagai seorang homebrewer tentunya ada dua pepatah lama yang harus selalu kita pegang yaitu : “Banyak Jalan Menuju Roma” dan “Tidak Ada Rotan Akarpun Jadi”. VXO (Variable Xtal Oscillator) adalah jawabannya !!!

VXO akan mensolusikan kebutuhan ini dengan mengaplikasikan teknik pembangkitan SSB dengan konfigurasi “Double BFO + Single SSB Filter”. Syarat keberhasilan teknik ini adalah BFO dapat ditala pada range 1.5KHz diatas maupun dibawah frekuensi SSB Filter. Misalkan untuk transceiver BITX dengan SSB Filter frekuensi tengah 10MHz bandwidth 3KHz, maka BFO LSB harus dapat berosilasi pada frekuensi 10MHz + 1.5KHz, sementara BFO USB harus dapat berosilasi pada frekuensi 10MHz – 1.5KHz. Dalam praktisnya, tentu bandwith SSB Filter tidak akan dapat tepat sebesar 3KHz, maka kedua BFO tersebut harus dapat ditala sesuai dengan bandwidth SSB Filter.

Eksperimen yang telah saya lakukan bertujuan untuk memastikan bahwa VXO dengan modifikasi konfigurasi dapat memberikan osilasi minimum 1.5KHz dibawah maupun diatas frekuensi fundamental Xtal yang digunakan dalam percobaan VXO dimaksud.

DATA TEKNIS EKSPERIMEN

Rangkaian VXO saya adopsi dari rangkaian BITX buatan OM Farhan (VU2ESE), sebenarnya rangkauan VXO lainnya dapat digunakan dan dengan mudah dilakukan modifikasi, namun kali ini saya menggunakan rangkaian dari BITX supaya Rekan yang sedang bereksperimen BITX tidak perlu mencari rangkaian lain untuk memodifikasi BITX eksistingnya menjadi multimode USB dan LSB.

Ide modifikasi sebenarnya saya peroleh dari dua buah tulisan AR dari Jepang yaitu 7N3WVM yang sourcenya bisa dilihat pada http://www.qsl.net/7n3wvm/supervxo.html dan JF10ZL yang berkesperimen melakukan penalaan frekuensi fundamental Xtal secara fisik, source-nya bisa dilihat disini http://www.intio.or.jp/jf10zl/chcrystal.htm

Xtal yang saya pakai dalam eksperimen ini adalah dari BFO transceiver Yaesu FT-180A milik saya, dan saya kemudian saya lakukan observasi pada beberapa kondisi yang nilai varco yang berbeda. Varco yang saya pakai disini adalah terbuat dari logam aluminium bekas radio broadcast double gang, setiap gang memiliki kapasitansi dari beberapa puluh pF sampai dengan sekitar 250pF pada saat bilah-bilahnya menutup sempurna. Nanti, varco ini bisa digantikan dengan memadukan beberapa kapasitor feeder dan sebuah trimer capacitor.

Dari catatan eksperimen yang telah saya lakukan bisa saya simpulkan disini bahwa maksimum pergeseran VXO dengan kestabilan frekuensi yang masih bagus adalah kurang dari 10KHz, namun karena diawal kita hanya membutuhkan deviasi sekitar 1.5KHz, maka VXO bisa digunakan untuk BITX atau single convertion transceiver lainnya sebagai LSB dan USB BFO.

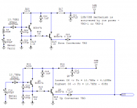
DOWN-CONVERTER VXO

Vxo-downconverter.png

Nama diatas bukanlah sebuah nama umum (generic), namun itu adalah nama yang saya berikan untuk VXO yang akan memiliki frekuensi osilasi dibawah frekuensi fundamental Xtal yang dipakai dalam rangkaian.

Kunci dari rangkaian “down-converter VXO” disini adalah penambahan induktor/ lilitan secara serial dengan Xtal. Induktor yang saya pakai dalam percobaan bernilai 15uH yang saya buat sendiri dengan melilitkan email berdiameter 0.3mm pada sebuah koker berintikan udara.

Pada percobaan didapatkan hasil:

  1. Saat bilah-bilah Varco logam menutup sempurna (nilai kapasitansi tertinggi, yaitu sekitar 250pF), maka frekuensi osilasi VXO adalah bergeser sebesar 9.99kHz dibawah frekuensi fundamental Xtal yang bernilai 10.7MHz.
  2. Saat bilah-bilah Varco logam membuka sempurna (nilai kapasitansi adalah beberapa puluh pF), maka frekuensi osilasi VXO adalah bergeser sebesar 1.00kHz dibawah frekuensi fundamental Xtal yang bernilai 10.7MHz.

Kesimpulan pada rangkaian ini, frekuensi osilasi bisa ditala antara 1kHz sampai dengan sekitar 10KHz dibawah frekuensi fundamental Xtal yang digunakan. Kebutuhan sekitar 1.5kHz dibawah frekuensi fundamental dapat dipenuhi oleh rangkaian ini.

UP-CONVERTER VXO

Vxo-upconverter.png

Rangkaian up-converter VXO lebih sederhana lagi, yaitu tanpa menggunakan lilitan serial dengan Xtal, namun langsung serial dengan Varco. Berdasarkan catatan eksperimen saya, diperoleh hasil sebagai berikut :

  1. Saat bilah-bilah Varco logam menutup sempurna (nilai kapasitansi tertinggi, yaitu sekitar 250pF), maka frekuensi osilasi VXO adalah bergeser sebesar 60Hz dibawah frekuensi fundamental Xtal yang bernilai 10.7MHz.
  2. Saat bilah-bilah Varco logam membuka sempurna (nilai kapasitansi adalah beberapa puluh pF), maka frekuensi osilasi VXO adalah bergeser sebesar 4.12kHz diatas frekuensi fundamental Xtal yang bernilai 10.7MHz.

Kesimpulan pada rangkaian ini, frekuensi osilasi bisa ditala antara 60Hz dibawah frekuensi fundamental sampai dengan sekitar 4.12KHz diatas frekuensi fundamental Xtal yang digunakan. Kebutuhan sekitar 1.5kHz diatas frekuensi fundamental dapat dipenuhi oleh rangkaian ini.

REKOMENDASI IMPLEMENTASI

Rangkaian VXO ini sebenarnya dapat disusun dengan hanya menambahkan sebuah switch yang dioperasikan untuk menghilangkan lilitan dari “tank circuit” VXO. Namun, saya merekomendasikan anda membuat dua rangkaian sekaligus, dan dioperasikan dengan menambahkan switch pada jalur supply tegangan rangkaian (lihat gambar paling atas dari posting ini), karena penambahan switch di “tank circuit” berpotensi membuat frekuensi osilasi VXO akan terpengaruh, sehingga lebih sulit dalam pengaturannya.

Namun, anda memiliki kebebasan untuk memilih mana konfigurasi yang paling fit terhadap kebutuhan anda, dengan membuat dua buah VXO tentunya menimbulkan konsekuensi harga lebih mahal dan rangkaian yang tidak kompak. Silakan bereksperimen untuk menentukan pilihan anda. Tulisan ini hanya berusaha memberikan ide pengembangan transceiver BITX menjadi lebih baik lagi.

Selamat bereksperimen … 73 YD1CHS – Cholis Safrudin









Referensi